主页
关于我们
机构设置
部门介绍
联系我们
动态信息
公告通知
工作动态
处室活动
管理办法
采购中心
资产登记管理
房地产
资源调配
工作流程
采购中心
资产登记管理
房地产
资源调配
招标采购
采购公告
结果公示
政策法规
学校主页
学校主页
主页
关于我们
机构设置
部门介绍
联系我们
动态信息
公告通知
工作动态
处室活动
管理办法
采购中心
资产登记管理
房地产
资源调配
工作流程
采购中心
资产登记管理
房地产
资源调配
招标采购
采购公告
结果公示
政策法规
您现在的位置:
主页
»
工作流程
» 资源调配
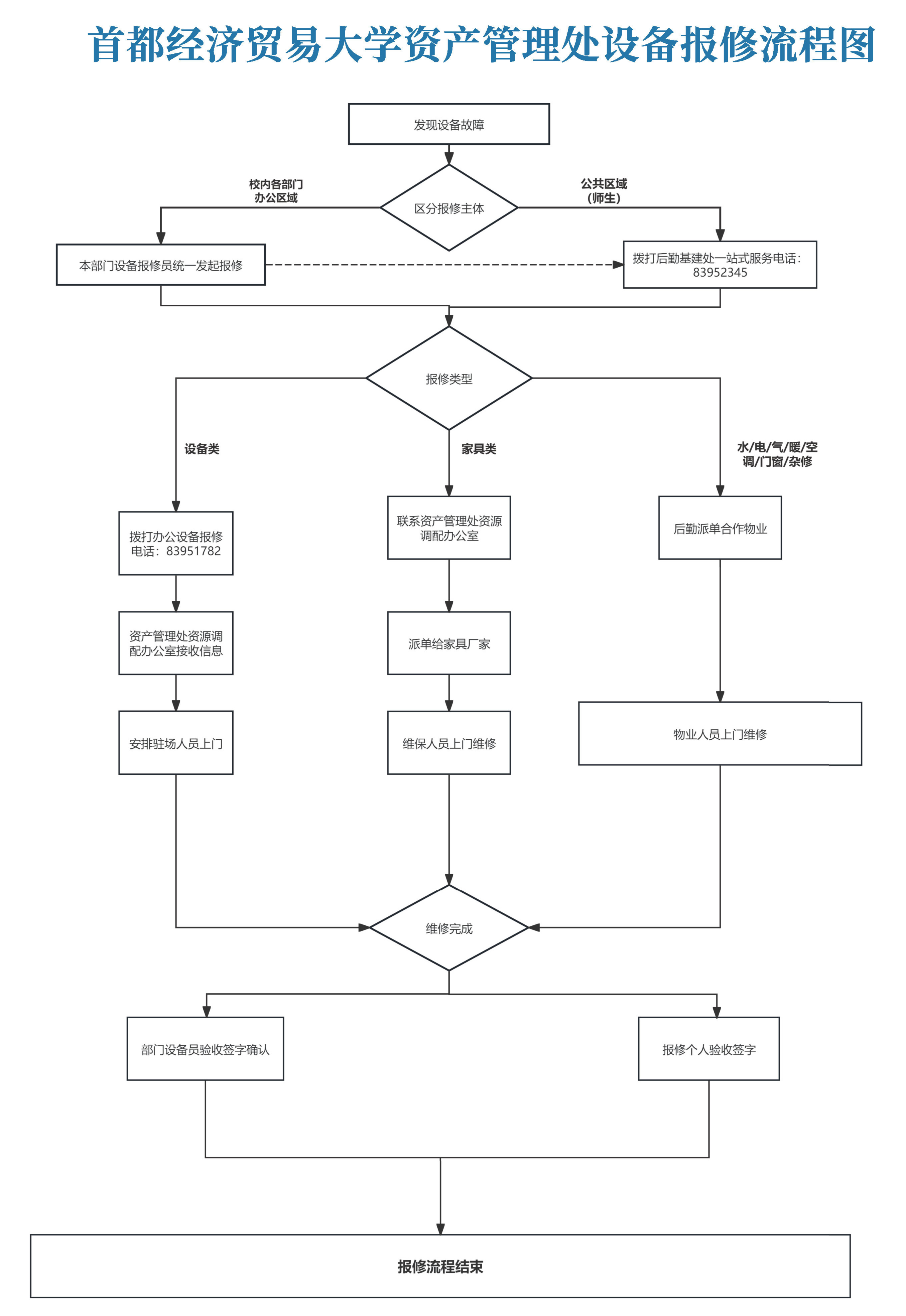
资源调配
首都经济贸易大学资产管理处设备报修流程图
|
日期:2026-03-16
|
访问量: